eBET易博

产品资讯

余热锅炉,燃油燃气锅炉,生物质锅炉,燃煤锅炉,链条炉排锅炉,循环流化床锅炉等锅炉资讯。。。。

EBET易博·(中国)官网
  20吨全自动燃气蒸汽锅炉系统规格型号表
2021-12-13 08:38:14

20吨全自动燃气蒸汽锅炉规系统格型号表

EBET易博·(中国)官网
  2.5MPa,1.6MPa压力的40吨燃气蒸汽锅炉参数设置
2021-12-02 08:44:29

2.5MPa,1.6MPa压力的40吨燃气蒸汽锅炉参数设置

EBET易博·(中国)官网
  郑州锅炉厂52t/h焦炉煤气锅炉手艺参数
2021-11-24 08:52:44

郑州锅炉厂52t/h焦炉煤气锅炉手艺参数

EBET易博·(中国)官网
  58MW燃气热水锅炉Q=58MW,P=1.6MPA 130/70℃
2021-11-18 08:34:50

58MW燃气热水锅炉Q=58MW,P=1.6MPA 130/70℃

EBET易博·(中国)官网
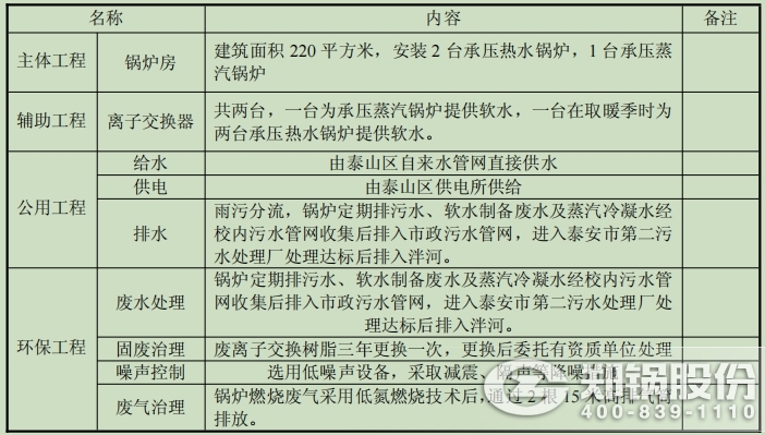
  3万平学校供暖采购2台3吨承压燃气热水锅炉项目
2021-11-15 08:42:47

3万平学校供暖采购2台3吨承压燃气热水锅炉项目。。。。项目占地面积 220 平方米,,,建设一座锅炉房,,,装置 2 台承压热水锅炉,,,主要用于取暖和 季为学校师生供暖,,,1 台型承压蒸汽锅炉,,,主要为学校师生提供热水。。。。

EBET易博·(中国)官网
  郑州锅炉厂SZS型燃气热水锅炉在节能和经济方面的效果
2021-11-11 08:36:30

从上述比照数据可看出,,,本项目锅炉热效率比锅炉节能规程目的值94%还横跨近4%。。。。以一台70MW的锅炉为例,,,按国家标准的90%的热效率。。。。加装节能装置后其热效率为97.97%,,,提高7.97个百分点,,,每小时少消耗自然气约650Nm3

郑 锅 股 份

始于1945年的eBET易博股份,,,由郑州锅炉厂改制而来,,,主营产品:烟气余热锅炉燃油燃气锅炉生物质锅炉燃煤锅炉,,,eBET易博股份拥有国家A级锅炉制造允许证,,,是中国锅炉行业的先锋,,,也是迄今为止历史悠久的古板装备制造企业之一。。。。

eBET易博股份效劳热线

400 - 839 - 1110

联系邮箱

sales@zgboilers.com
快速获到手艺支持和详细报价

接待填写以下表格,,,完善您的产品需求、联系方法、装备使用地等信息,,,我们将快速反响您的购置咨询。。。。您还可以通过在线咨询,,,电子邮箱和电话与我们联系,,,eBET易博客户效劳团队将进一步为您提供优质效劳。。。。

姓名:
电话:
产品:
详情:
咨询热线
在线客服
【网站地图】【sitemap】